Blog
Search
CTRL + K
Blog
Search
CTRL + K
竞赛
蓝桥嵌入式
准备工作
单片机赛道获奖指南
搭建开发环境并烧录例程到板子上
竞赛现场搭建开发环境
培训内容
01 工程创建
02 CubeMX配置引脚
03 LED驱动编写
04 按键驱动编写
05 LCD驱动编写
06 ADC与I2C应用
2024.1.21随堂笔记 LED驱动
2024.1.23随堂笔记 按键驱动
2024.1.25随堂笔记 LCD驱动
2024.1.27随堂笔记 ADC与I2C的应用
2024.1.30随堂笔记 方波输出和捕获,IO口中断和串口
往年真题
F103平台赛题
第七届国赛
第七届省赛
第九届国赛
第九届省赛
第八届国赛
第八届省赛
第六届国赛
第六届省赛
第十一届国赛
第十一届省赛
第十届国赛
第十届省赛
第十三届国赛
第十三届省赛
第十二届国赛
第十二届省赛
第十五届国赛
第十五届省赛
第十六届国赛
第十六届省赛
第十四届国赛
第十四届省赛
知识点
STM32调试技巧
主页
快速开始指南
知识点大纲
蓝桥杯主页
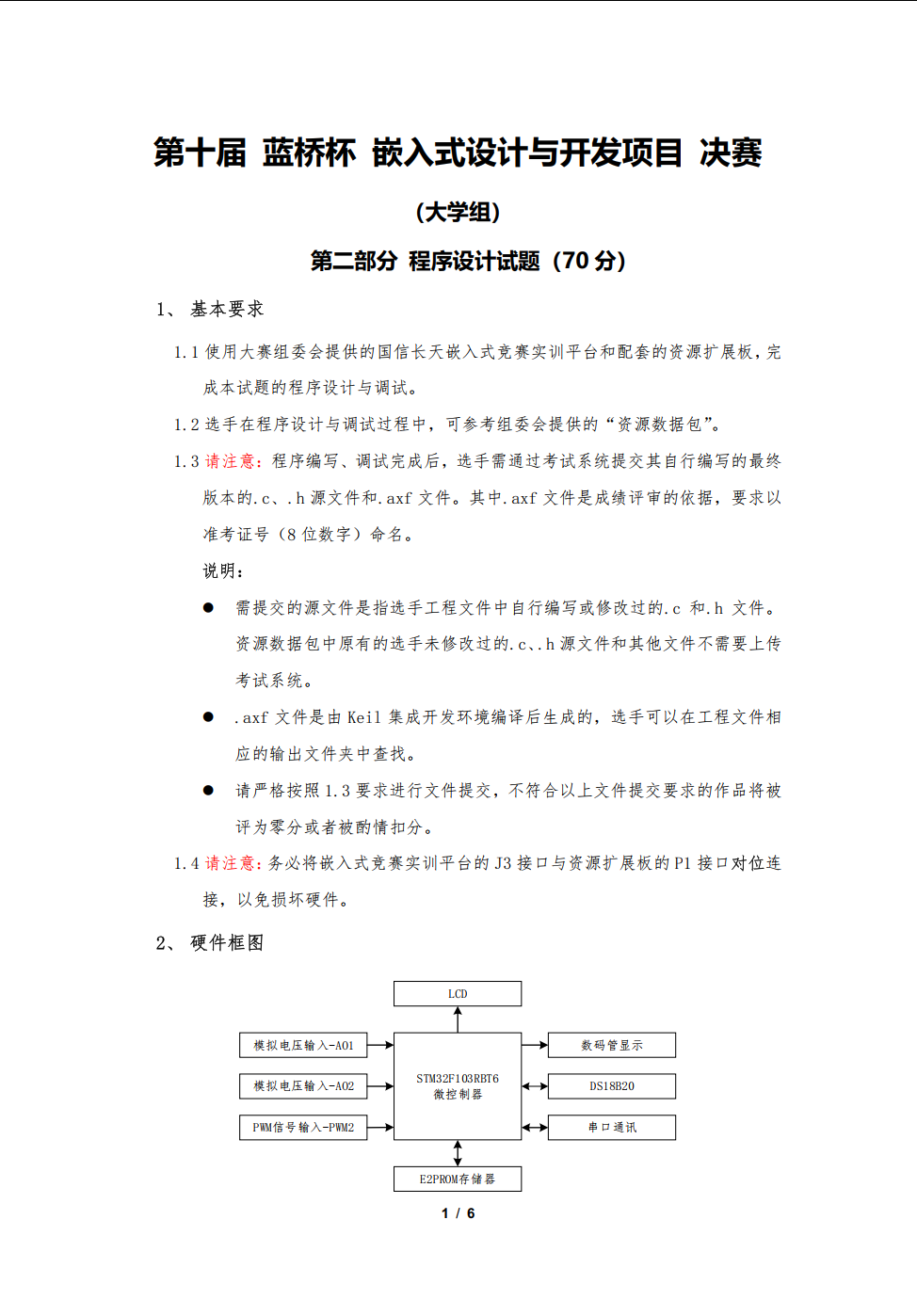
第十届国赛